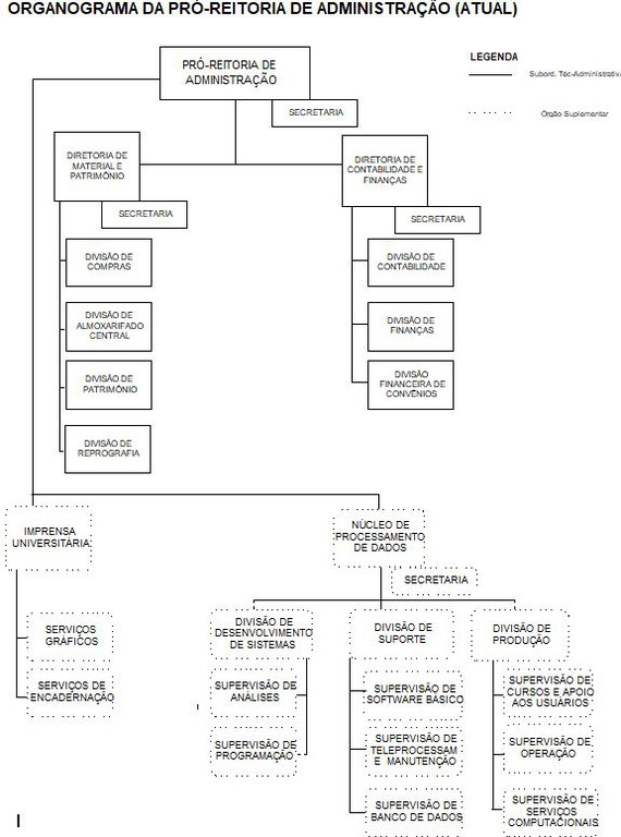
Organograma da PAD https://prh.uem.br/pad/estrutura-administrativa/organograma-da-pad https://prh.uem.br/pad/@@site-logo/pad.png Organograma da PAD